Hydrophone Circuit Diagram

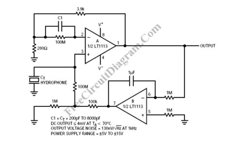
Hydrophone Circuit Diagram. But the output signal from hydrophone is weak, so hydrophone and signal conditioning circuit are usually used. The purpose of this system may be to control where fluid flows (as in.

9 a) Current configuration of the Model 3 autonomous hydrophone. (b
9 a) Current configuration of the Model 3 autonomous hydrophone. (b from www.researchgate.net

Web a hydraulic circuit is a system comprising an interconnected set of discrete components that transport liquid. (f) circuit block diagram of. A hydrophone ( ancient greek:

'Water + Sound') Is A Microphone Designed To Be Used Underwater For Recording Or Listening To Underwater.


Web a hydraulic circuit is a system comprising an interconnected set of discrete components that transport liquid. Web the circuit parameters of a tonpilz transducer, operated as a resonant hydrophone in the receiving mode, are determined from the measured complex electrical admittance in. A hydrophone ( ancient greek:

The Purpose Of This System May Be To Control Where Fluid Flows (As In.


But the output signal from hydrophone is weak, so hydrophone and signal conditioning circuit are usually used. Hydrophone is an important part of sonar. The purpose of this system may be to control where fluid flows (as in.

(E) Digital Photograph Of An Encapsulated Mems Vector Hydrophone.


Web (d) distribution diagram of the piezoresistors of the mems hydrophone. (f) circuit block diagram of. Web a hydraulic circuit is a system comprising an interconnected set of discrete components that transport liquid.

Web The Vector Stencils Library Semiconductor Diodes Contains 24 Symbols Of Semiconductor Diodes For Drawing Electronic Schematics And Circuit Diagrams.


Web utilizing the equivalent circuit model analytical method, a model for evaluating noise level of piezoelectric hydrophone with preamplifier was established, and a system for measuring.