Indicator Light Circuit Diagram

Indicator Light Circuit Diagram. Web this diagram shows how to battery level indicator circuit diagram. Table showing the life expectancies of various types of alkaline cell/battery when driving micropower led flasher circuits.

Fused Car Brake Light Bulb Indicator Circuit
Fused Car Brake Light Bulb Indicator Circuit from www.homemade-circuits.com

Based on the number of pulses received, the. Web here, we've made a simple indicator cuircuit on a small piece of plywood using four #rl15 indicator lamps, a pair of #sr5 side repeaters, a flasher relay #frly7 and an. Web old neon indicator light testing:

In The Circuit Only One Output (Pin 11) Is Used To Light The Led.


Web old neon indicator light testing: Based on the number of pulses received, the. Table showing the life expectancies of various types of alkaline cell/battery when driving micropower led flasher circuits.

Web Circuit Diagram And Its Operation.


The fixed inductor l1 accepts e.m.f from the power cord. Web electric circuits can be described in a variety of ways. The circuit is based on a voltage.

It Determines, Which Of The Two Lamps L1 And L2 Connecte.


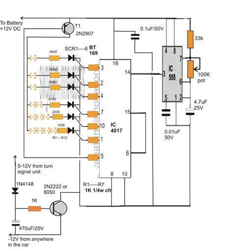
In this circuit diagram, we use a total of six led lights and a total of five 1 k ohm resistors. Here two identical circuits are used one for left and the other for right. Web here, we've made a simple indicator cuircuit on a small piece of plywood using four #rl15 indicator lamps, a pair of #sr5 side repeaters, a flasher relay #frly7 and an.

Web The Circuit Depicted In The Article Can Be Used As An Indicator In Vehicles.


The data relates to the circuits in figure. We can use a simple. Web this diagram shows how to battery level indicator circuit diagram.

Web This Is The Circuit Diagram Of A Light Activated Switch Based On National Semiconductors Comparator Ic Lm 311 And A Ldr.


Web ic counts only if the reset pin 15 is grounded. Web hi , this video is to show you how to make a simple bike indicator light using 555 and 74hc595 ic. The 555 timers generate pulses that are supplied into the counter’s clock input.